校园里这把“保护伞”,学校和家长都该懂!



核心定义
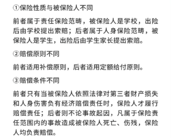
校园责任险,全称“校方责任险”,本质上是一种责任保险。它的投保人是学校,被保险人是学校本身,而保障的最终对象,是在学校教育教学活动中因校方责任受到人身伤害的学生。

这不是给学生买的保险,而是给学校买的保险。 它保的是学校因疏忽或过失需要承担的法律赔偿责任。
与学平险区别

校方责任险好比学校的“交强险”。学校在教育过程中“撞了人”(出了责任事故),保险公司替学校赔钱给受伤的学生。
学平险则像学生自己的“人身意外险”。学生自己不小心“摔伤了”,保险公司就按合同赔钱给学生。
两者互为补充,缺一不可。学平险保基础,校园责任险则在学校犯错时提供强力保障。
保障
以下情况保障:
设施缺陷:篮球架倒塌、护栏松动、地面不平导致学生受伤。
管理疏忽:未清理结冰路面致学生滑倒、实验室危险品管理不当引发事故。
老师行为不当:体育课保护不足导致损伤、体罚或变相体罚造成伤害。
集体活动出事:春游、运动会等活动中因组织不力发生意外。
食品安全问题:学校提供的午餐导致学生食物中毒。
救治不及时:学生受伤后,学校未及时采取有效措施导致伤情加重。

以下情况不保
学生自身特异体质或疾病(学校不知情且已尽责)。
学生故意自伤、自杀。
学生之间打架斗殴受伤(除非学校管理有明显过错)。
自然灾害等不可抗力事件。
被校外人员伤害。
95519——中国人寿财险全国统一客服电话

